【苍溪是什么疫情风险地区,苍溪属于哪个省市】
一类,二类,三类,四类,风险地区
〖壹〗、一类 、二类、三类、四类风险地区的划分主要依据媒介伊蚊的地域分布 、活跃期长短以及疫情发生的风险等因素 。一类地区:定义:媒介伊蚊活跃期较长、既往报告登革热本地病例较多、聚集性疫情发生风险相对较高的省份。包括:浙江 、福建、广东、广西 、海南、云南。

〖贰〗、二类地区(342个县市区):高原、山地占比高 ,交通条件有限,公共服务覆盖不均衡 。自然条件较一类地区更为严酷,或地理位置更偏远;基础设施和公共服务水平低于一类地区 ,但未达到极端恶劣程度。三类地区(131个县市区):边境线或特殊地貌区域,气候恶劣,常住人口密度低于全国平均水平。

〖叁〗 、我国基孔肯雅热流行风险由高到低分为四类地区 ,共涉及32个省级行政区 。 Ⅰ类地区(6个) 包含浙江、福建、广东 、广西、海南、云南。这些地区媒介伊蚊活跃期长,历史登革热本地病例多,且发生过聚集性疫情 ,属于高风险区域。
〖肆〗 、国内省级行政区的风险分级 Ⅰ类地区(高风险): 浙江、福建、广东 、广西、海南、云南 。这些省份伊蚊活跃期长,过去登革热本地病例较多,发生聚集性疫情的风险较高。 Ⅱ类地区(中风险): 上海 、江苏、安徽、江西、山东 、河南、湖北、湖南 、重庆、四川、贵州。
广元苍溪县疫情是高风险吗
〖壹〗 、广元苍溪县疫情不是高风险。通过查询相关公开信息显示截止2022年11月11日,苍溪暂无高中低风险地区 ,全域都是常态化防控区域 。
〖贰〗、广元苍溪属于低风险地区。通过查询相关公开信息显示截止于2022年11月6日11:50:34,广元苍溪地区防疫防控情况低风险,防疫管控措施要求是请市民朋友密切关注疫情变化 ,疫情政策会根据疫情形势动态调整。倡导省外人员持48小时内核酸检测阴性证明来广 。
〖叁〗、阳性奶枣和正大鸡肉丸已流入四川部分地区,近来涉疫产品均已消毒封存,相关接触人员和环境采样检测结果多为阴性。具体情况如下:广元市发现情况:广元市5个县区(苍溪县 、旺苍县、剑阁县、青川县 、利州区)发现网购的涉疫奶枣 ,共15袋3860克,涉及网购者12人。
〖肆〗、自2022年10月25日09时起,出广元苍溪县、剑阁县、利州区的市民非必要不离区 ,确需进出的,须持24小时内核酸检测阴性证明 。到广元的市民,倡导省外人员持48小时内核酸检测阴性证明来广。建议大家非必要不去广元 ,因为广元疫情还处于高压状态。
疫情中高险地区为哪些/疫情高风中风险是那些地方
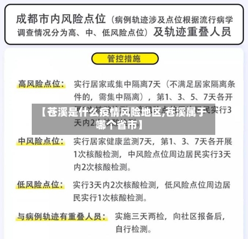
〖壹〗 、高风险地区:指病例和无症状感染者的居住地,以及活动频繁且疫情传播风险较高的工作地和活动地等区域 。通常以居住小区(村)为单位划定,具体范围可根据流调研判结果调整。
〖贰〗、高风险等级地区,一般为病例和无症状感染者居住地 ,以及活动频繁且疫情传播风险较高的工作地和活动地等区域。高风险区原则上以居住小区(村)为单位划定,可根据流调研判结果调整风险区域范围,采取“足不出户、上门服务 ”等封控措施 。
〖叁〗 、只要如实回答就好了。低风险地区是指本行政区域内无确诊病例 ,或连续14天无新增确诊病例。中风险地区是指本行政区域内14天内有新增确诊病例,累计确诊病例不超过50例;或累计确诊病例超过50例,14天内未发生聚集性疫情。高风地区县是指本行政区域内累计确诊病例超过50例 ,14天内有聚集性疫情发生 。

广元苍溪属于低风险地区吗
〖壹〗、广元苍溪属于低风险地区。通过查询相关公开信息显示截止于2022年11月6日11:50:34,广元苍溪地区防疫防控情况低风险,防疫管控措施要求是请市民朋友密切关注疫情变化 ,疫情政策会根据疫情形势动态调整。倡导省外人员持48小时内核酸检测阴性证明来广 。
〖贰〗、广元苍溪县疫情不是高风险。通过查询相关公开信息显示截止2022年11月11日,苍溪暂无高中低风险地区,全域都是常态化防控区域。
〖叁〗 、四川低风险地区取消群体性聚集活动限制四川省应急指挥部25日发布应对新型冠状病毒疫情第14号公告称 ,为全力恢复四川低风险地区正常生产生活秩序,结合当地疫情防控形势,四川省应急指挥部市决定终止、调整或删除此前公告中的部分条款 。14号公告解除了对群体聚集活动的限制。
〖肆〗、不用。通过查询龙泉驿区 、苍溪疫情情况了解到,截止到2022年12月16日 ,两地均为低风险地区,两地来往均不需要隔离,只需出示48小时核酸证明即可 。
广元至苍溪要做核酸检测吗?
〖壹〗、不做。苍溪县 ,隶属四川省广元市,地处四川盆地北缘,截止至2022年11月5日 ,经核实,该地区疫情防控部门没有发布要全员做核酸的信息指令,所以是不做的。核酸检测是病原学检查的一种 ,是病毒检测最先进的检验方法 。
〖贰〗、广元苍溪属于低风险地区。通过查询相关公开信息显示截止于2022年11月6日11:50:34,广元苍溪地区防疫防控情况低风险,防疫管控措施要求是请市民朋友密切关注疫情变化 ,疫情政策会根据疫情形势动态调整。倡导省外人员持48小时内核酸检测阴性证明来广。
〖叁〗 、D5126次:广元站19:24发车,20:02到达苍溪站,耗时38分钟 。该车次为管内动车组,运行时间较短 ,适合晚间出行,但需留意末班车时间,避免错过乘车。D5132次:广元站06:48发车 ,07:27到达苍溪站,耗时39分钟。作为当日最早的车次,适合清晨出行的旅客 ,尤其是需要赶早班或处理紧急事务的人群 。
〖肆〗、自2022年10月25日09时起,出广元苍溪县、剑阁县、利州区的市民非必要不离区,确需进出的 ,须持24小时内核酸检测阴性证明。到广元的市民,倡导省外人员持48小时内核酸检测阴性证明来广。建议大家非必要不去广元,因为广元疫情还处于高压状态 。
〖伍〗 、需要 ,苍溪站位于中国四川省广元市苍溪县西郊,是中国铁路成都局集团有限公司广元车务段管辖的三等站,是兰渝铁路的一座客货运中间站。通过查询相关资料显示,截止到2022年8月30日 ,进入苍溪动车需要出示48小时内的核酸检测报告。