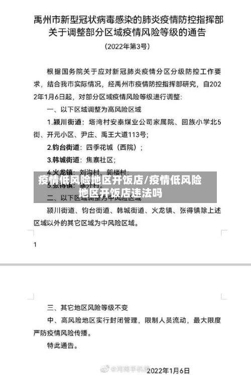
疫情低风险地区开饭店/疫情低风险地区开饭店违法吗
疫情之下,饭店餐厅要关门停业吗?
疫情之下,饭店餐厅是否关门停业需根据实际情况综合判断 ,无统一标准答案,但可从以下角度分析决策逻辑:支持停业的观点及依据降低病毒传播风险:餐厅作为人流密集场所,停业可减少人员聚集,切断病毒通过飞沫、接触传播的潜在链条。

疫情之下 ,餐饮业违反《食品安全法》可能面临责令改正 、警告、罚款、责令停产停业直至吊销许可证等处罚,若在疫情期间实施违法行为,还可能依法从重处罚 。

疫情下的餐饮业困境 经营停摆 ,入不敷出:疫情期间,街上人流量少,加上不能堂食 ,餐厅无人问津。虽有商场减免政策,但减免力度小,有的甚至不减免 ,而店铺租金和管理费是餐馆老板的心腹大患。固定成本高,有的餐馆硬着头皮经营,有的把备好物料拿来售卖回笼资金。


明天铁西饭店开业吗
开业 。通过查询辽宁省沈阳市疫情最新情况显示 ,截止到2022年10月5日,该地区属于低风险地区,允许人员流动,所以铁西饭店可以正常开业 ,迎接食客。
老店的成功离不开三大特质:一是性价比优势,如群乐饭店人均不足40元,分量足且口味稳定;二是场景共鸣 ,保留90年代瓷砖墙面、折叠桌椅的装潢,赋予顾客时空错位的怀旧体验;三是服务温度,服务员多用方言招呼 ,推荐菜品时如同家人闲话,消弭商业距离感。
综上所述,铁西群乐饭店是一家提供东北菜的中餐馆 ,营业时间为09:00至22:00,关门时间为晚上22:00 。顾客可以在此时间段内前往就餐,享受美味的菜品和优质的服务。
疫情结束后,餐饮业可以开门营业吗?
〖壹〗 、放宽餐饮限制对民生的意义从民生角度看 ,取消餐饮业的营业限制是让东京乃至整个日本恢复活力和改善民众生活水平至关重要的一步。疫情持续2年,全日本至少减少了200万个工作岗位,绝大多数集中在餐饮、旅游等用工量大的行业,很多民众收入来源无法得到保障 ,且大部分是收入不高的群体 。
〖贰〗、疫情过后,餐饮行业能够重回正轨,还需要一些前提条件。首先 ,疫情需要得到有效的控制,人们的生活恢复正常,这是餐饮行业复苏的基础;其次 ,餐饮企业需要加强自身的防疫措施,确保顾客的健康安全,提升服务质量;最后 ,政府也需要出台相关政策,支持餐饮行业的复苏,减轻企业的经济压力。
〖叁〗 、月1日 ,上海进入全面恢复全市正常生产生活秩序阶段 。在这一背景下,餐饮业作为疫情下最先遭受冲击的行业之一,也率先迎来了复苏的曙光。尽管在初期,堂食仍受到一定的限制 ,但这并未阻挡餐饮业的快速恢复。疫情期间,由于人们的外出活动受到限制,餐饮业的经营受到了极大的冲击 。