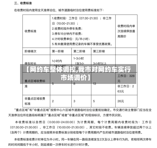
【网约车整体调控,我市对网约车实行市场调价】
顺风车平台单价情况
025年顺风车平台单价显著下降 ,跨城订单低至0.3-2元/公里,仅为网约车费用的三分之一,且存在平台间费用差异与行业乱象 。整体费用水平:跨城与短途订单分化明显跨城订单单价已降至0.5-2元/公里 ,仅为网约车费用的三分之一。

不同场景下车费较高的顺风车平台有所不同。从基础定价看,滴滴顺风车起步价在10 - 15元,里程单价4 - 8元每公里,服务费比例12% - 18% ,相对哈啰出行、嘀嗒出行和一喂顺风车较高 。

从基础定价规则来看,嘀嗒出行起步价在9 - 13元之间,每公里的里程单价在3 - 66元之间 ,服务费比例为10 - 15%;哈啰出行起步价在8 - 12元,里程单价2 - 5元每公里,服务费比例在10% - 15%左右 ,且里程越长,单价越递减。


网约车司机数量的控制方法有哪些
〖壹〗 、网约车司机数量的控制可从多方面着手。一方面是基于市场需求预测来调控准入数量,另一方面是通过动态管理机制来优化司机队伍。基于市场需求预测来调控准入数量是关键 。首先要收集多方面数据 ,包括不同区域的人口密度、出行高峰低谷时段、不同时间段的出行需求变化等。
〖贰〗 、包括查询有无重大交通违法记录,如酒驾、超速、闯红灯等严重违法行为;还要审查有无犯罪记录,确保司机品行良好。只有通过这些严格审查的司机 ,才能获得平台的准入资格 。这样可以从源头上筛选出素质较高的司机,提升整个司机队伍的质量。平台会依据司机的服务质量表现进行动态管理。
〖叁〗、网约车一车可以有2个驾驶员 。以滴滴出行为例,平台规定每辆车比较多允许绑定三位司机。这种制度为兼职司机提供了合租车辆的选取,例如 ,一位司机可以在白天驾驶,另一位司机在晚上驾驶。但需要注意以下几点:及时更新信息:在每次替班前,车主信息和司机联系方式需要及时更新 ,或通过共享手机接单保持连贯性 。
〖肆〗 、西安市出租汽车管理处负责人介绍,未取得许可的网约车在疫情防控、车辆安全、保险理赔 、乘客人身安全等方面存在隐患,市民可通过微信搜索“西安TAXI ”订阅号查询网约车是否合法 ,若显示“未查询到相关信息”即是非法网约车,可拨打12345进行监督举报。
网约车行业的三方困境,到底谁能解开?
网约车行业的三方困境需通过监管、平台、司机三方协同,结合数字化技术 、政策优化与行业生态重构来共同解开。以下从三方困境表现、具体解决路径两方面展开分析:网约车行业三方困境的具体表现监管部门:核心诉求是行业合规化与运力动态平衡 。
在网约车冲击下 ,出租车行业面临客运量下降、司机收入减少 、行业矛盾频发等困境,其出路可从以下方面探寻:行业内部改革取消空壳公司:空壳公司存在强制挂靠、掠夺经营权、签订霸王合同 、垄断车型、黑保险、乱收费、偷税漏税 、转嫁风险、侵吞广告费等诸多不平等操作。
结语:网约车行业的困境本质是市场失灵与监管滞后的双重结果。唯有平台、司机 、监管三方形成合力,才能破解“司机多、订单少”的死循环 ,推动行业走向规范化、可持续化的新阶段。
例如,北汽等新能源品牌依赖网约车平台消化销量,却缺乏终端市场竞争力;美团 、阿里等虽拥有流量优势,但需持续投入补贴维持用户活跃度 。这反映出行业尚未形成可持续的盈利模式 ,玩家背景差异未转化为差异化竞争力。
突发!2024年网约车行业首份禁令生效,运力真的饱和了!
024年网约车行业首份禁令生效,济南市暂停受理网约车车辆运输证核发业务,反映出行业运力饱和问题已十分严峻。具体分析如下:禁令背景:运力饱和与司机收入下滑的双重压力行业现状:网约车行业普遍存在“车多单少 ”现象 ,司机收入持续下滑,乘客打车需求与司机接单能力严重失衡 。平台未设置运力上限或下限门槛,导致大量司机涌入 ,加剧了市场竞争。
交通部定调,出租车网约车合并管理有何影响
出租车与网约车合并管理具有多方面的重要影响:对行业规范发展的影响 统一标准:合并管理有助于建立统一的运营标准,涵盖服务质量、安全规范、驾驶员资质等方面。这能消除出租车与网约车在标准上的差异,提升整个行业的规范性 。例如 ,对驾驶员背景审查 、培训要求等进行统一规定,保障乘客乘车安全。
交通部定调出租车网约车合并管理的影响主要体现在业态、资质、车辆 、费用、监管及收入六个方面,具体如下:业态统一:打破传统界限 ,提升运营效率出租车与网约车业务融合后,出租车司机可接入合规平台接单,空车率降低,日均订单量增加5-10单;网约车可在指定区域路边扬招 ,扩大接单场景。
交通部定调,网约车和出租车将全面统一监管,两套规则彻底并轨 ,从2026年4月开始到6月全面落地 。这一政策为昆明出租车和网约车合并监管提供了顶层设计和方向指引。
多地宣布暂停网约车车证办理,进行总量控制,加速司机清退工作!
多地宣布暂停网约车车证办理、进行总量控制并加速司机清退,旨在规范行业秩序,推动网约车行业向更合规、良性的方向发展。暂停网约车车证办理与总量控制背景:网约车行业借助移动互联网快速发展 ,短短10年彻底改变了人们的出行方式,总量已数倍于传统巡游出租车 。
管控措施:暂停车证办理,限制运力增长为应对市场失衡 ,多地管理部门已采取行动。例如,重庆暂停办理网约车道路运输证,通过控制运力保有量调节供需关系。此举旨在减少市场车辆过剩 ,避免司机因订单不足导致收入进一步下降。背景原因:疫情冲击下需求萎缩疫情对网约车行业需求造成显著影响 。
滴滴等多地开始封禁不合规司机,反映出网约车行业正加速合规化进程,平台对司机的筛选标准提高,行业进入“挑司机”阶段。清退对象与范围此次清退主要针对单证(仅持有《网络预约出租汽车驾驶员证》或《网络预约出租汽车运输证》之一)及无证司机。
全国持证网约车超257万辆 ,多地因市场饱和暂停受理相关业务,行业进入深度调整期 。以下为详细分析:鸡西市与铜仁市碧江区暂停受理网约车证的具体情况鸡西市:鸡西市交通运输局为进行市本级出租汽车运力规模总量控制评估工作,决定暂停受理网约车经营许可及运输证业务。
青岛市:今年以来两次发布公告管控网约车平台。4月10日 ,宣布中铁出行 、益民出行、易到用车、全民快车等5家平台因不再具备行政许可条件且逾期未改正,拟被撤销(注销)许可;6月20日,再次指出呼我 、欧拉等5家平台违反管理条例 ,责令限期改正 。